【港漂合租必睇】 一文睇清合租4大要點!點搵合租好室友?
合租在香港絕非新鮮事,不想租環境惡劣的劏房,獨力租房又會超出預算?合租會是個好選擇。在找到好室友決定簽約合租前,可以先看小編為大家準備的懶人包,避免掉坑!
要點 1|合租盤哪裡找?
- 合租平台 / 租房網
網上有不同的租房網提供短租房源,例如港漂圈、facebook上一些合租平台等等,都是相當熱門跟容易找到租盤的方法。不過它們不一是由持牌公司所放盤,相對會有風險存在。
- 朋友介紹/轉讓
透過港漂圈內又或者身邊朋友介紹/轉讓租盤亦是相對方便的方法,但相對上風險再高一些。因為有可能會出現「租上租」問題。假如租盤在原房東不知情下二次轉讓,有可能需即時搬離住處。
- 地產中介公司
合租相對可靠的方法是找本港持牌地產中介,一方可以保障自己的權益,另一方面租盤的選擇亦較多,可親身視察,環境質素上相對有保障。
要點 2|合租簽約前有什麼要留意?
- 必須親身視察
合租單位前必須先親身驗樓,檢查清楚單位內所有設施和傢俱是否齊全和有否損毀。
入住前必須仔細檢查清楚,如果發現有損壞地方,記得必須拍照及立刻通知房東。避免在租用期間和退租時,發生不快事情。
- 預先準備足夠現金
香港租房大多為「押二付一」,租房前要預先準備足夠現金。
- 清楚檢查租約條款
正式簽約時房東本人同租客本人必須同時在場。合租多數只會派一位代表去簽約,因此請留意租約裡,有沒有許可轉租條款,以避免之後室友變動時會發生租賃糾紛。
- 建議每位租客單獨簽訂一份租約
合租時每位房客獨立簽訂一份租約,可以避免因室友退租而需獨力承擔租金。假如房東不願意分開簽訂租約,可以將全部室友都當成承租人,訂立好每人該支付的租金。但這個方法需要大家同時入住及退租,不能分開。
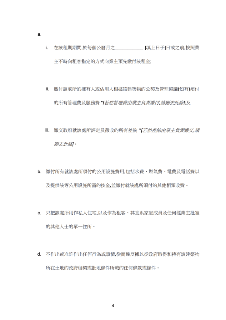
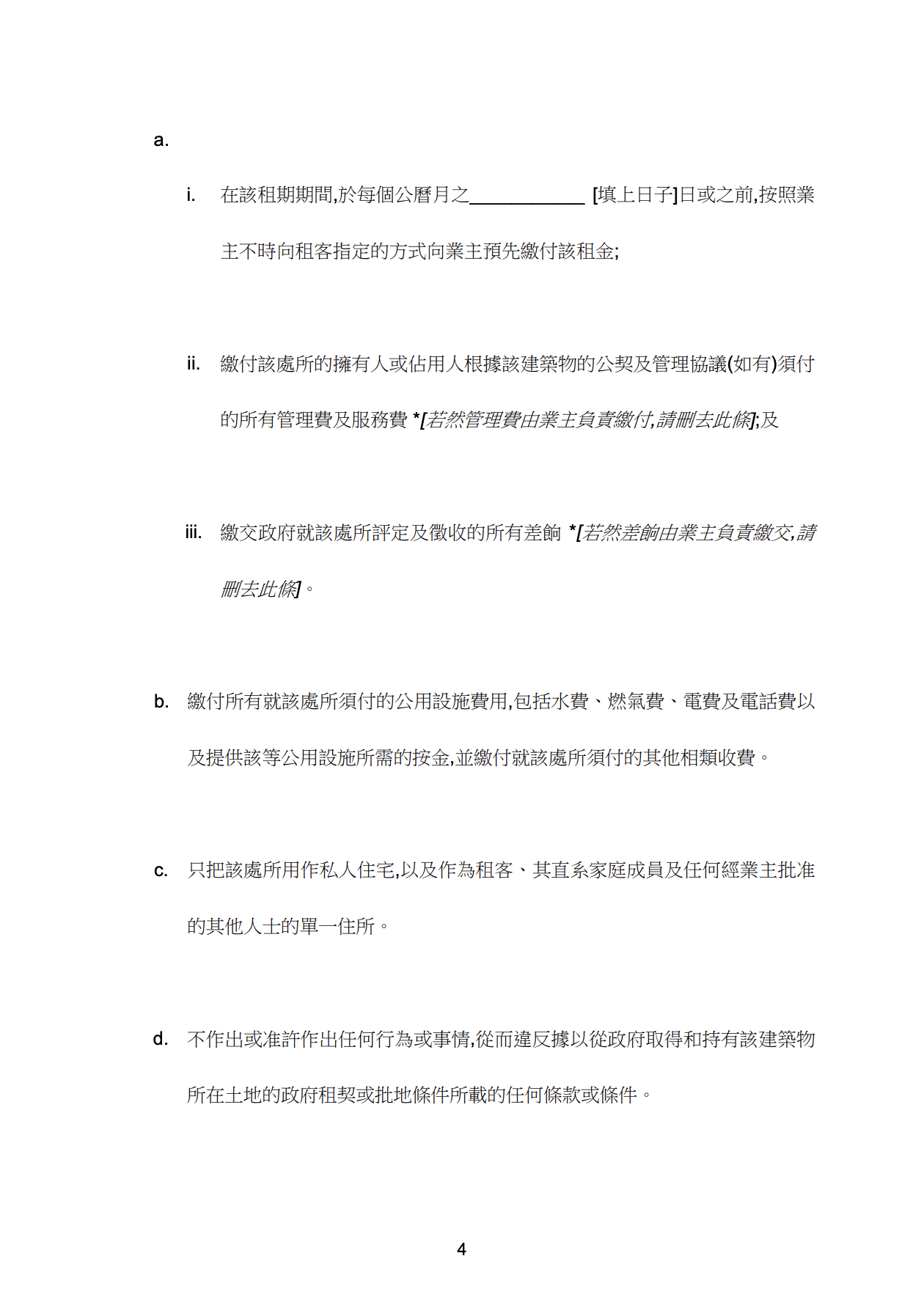
- 租約範本(節錄)



*最後想提醒各位合租人士,記得要有房東的聯絡方式,萬一有突發事情或者租金爭議時,可以直接聯絡房東,以保障自己。
「搬出去合租事前準備功夫?」
要點 3|合租期間「家用」怎麼算
水電雜費及生活支出分配
同一屋簷下生活,避免不了「錢」這個現實元素,和室友必需對「家用」(生活雜費分配)有所負責,所以在合租入住前就要商討好恆常支出分配方法。
水電費根據什麼去計算比例?
- 入住時間長短或;
- 房間大小比例
日常用品支出應該怎麼算?
- 每位室友各付同等金額,再合併成全屋雜費支出;
- 先由一位室友一次過購入全屋所需的日用品,再根據總金額平均攤分
還可以每月約定一天作為收取日常用品支出或外出採購,那就可以避免缺貨的情況!
「家規」要訂明
正所謂相見好同住難,就算室友是閨蜜、甚至是另一半,同住的時候總會發現大家不同的生活習慣,難免會起磨擦。為了不讓合租而傷害感情,或想跟新認識的合租室友相處得更好,「家規」是必須訂立。
如何定出「好家規」?
- 家務分配
- 標明可共用資源(如食物、日用品)
- 盡量保有私人空間
- 訪客到訪規則
- 互相配合作息時間
- 物品收納空間分配
保安設施要做足
假如合租室友為新認識的人,入住後第一件事請先更換房門門鎖,出門時亦要妥善放好貴重物品於指定地方。假如有重要的東西不放心放在合租空間內,可以考慮存倉服務,存倉有24小時錄影監控,不讓外人自由出入,讓你更放心。做好保安,除了保障自己,亦可以避免因為誤會而亂指室友為賊。
要點 4| 合租形式適合我嗎?
不論你現在想要挑合租或是獨居生活,也可以了解兩者的好壞。
| 好處 | 壞處 |
| 不用怕孤獨,有事可以互相照應 | 獨處空間有可能會被削減 |
| 租金較低但居住空間較大 | 需守家規,彈性有機會較少 |
| 可以擴闊社交圈,增廣見聞 | 找到合適室友講求緣份及時間 |
合租除介紹了找室友一齊租單位住的傳統式合租,若想享受更優質的租住環境可以入住「共居空間」。可以避免日常支出和家務分配上的爭執之餘,還可以在擁有私人空間下,同時認識到新朋友,擴闊社交圈子。
「好室友緣份到了自然來,執屋卻是緣份不等人!」
「相見好同住難」?怎樣跟室友和和氣氣地生活?
合租終於找到好室友準備簽約入住,其中會擔心的就是收納空間夠不夠用,時間久了就自自然然買了好多東西,但又不好意思佔用太多共用位置,有沒有想過可以把少用的東西存倉?如果覺得租一個倉太大,用不著,還可以選用「上門迷你箱」,逐箱計月費就不怕失預算啦!
第一次知道「上門迷你箱」很陌生?看這個服務流程就明白喇!
「上門迷你箱」有不同類型的箱子可以選,例如:標準儲存箱、特大儲存箱、掛衣箱,可以根據個人需要去選擇。而價錢方面,使用6個月儲存箱計劃,每月最低消費只需$180起,比租傳統迷你倉更劃算。


